博彩导航网
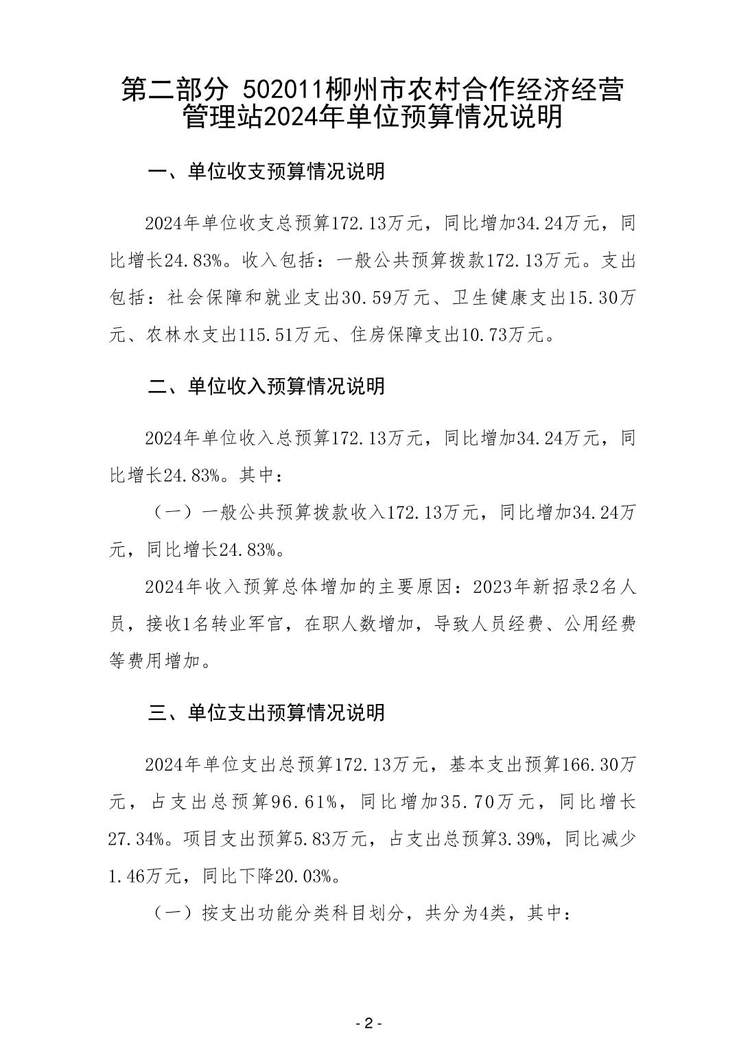
502011柳州市农村合作经济经营管理站2024年单位预算公开说明 - 2024 - 广西博彩公司网址网站
博彩导航网
切换区域和部门
门户网站
中文
英语/English
越南语/Tiếng Việt
泰语/ฉบับภาษาไทย
区县网站
城中区
鱼峰区
柳南区
柳北区
柳江区
柳城县
鹿寨县
融安县
融水苗族自治县
三江侗族自治县
市委部门
监察委员会
市委组织部
市委统战部
市委政法委
市委政策研究室
市委编办(绩效办)
市委市直机关工委
市委老干部局
市委党史研究室
市委党校
市政府部门
市发展改革委
市工业和信息化局
市教育局
市科技局
市民宗委
市公安局
市民政局
市司法局
市财政局
市人力资源社会保障局
市自然资源和规划局
市生态环境局
市住房城乡建设局
市交通运输局
市水利局
市农业农村局
市商务局
市文化广电旅游局
市卫生健康委
市退役军人事务局
市应急管理局
市审计局
市外事办
市市场监管局
市体育局
市统计局
市林业和园林局
市国动办
市园区办
市数据局
市医保局
市城市管理局
市行政审批局
市国资委
园区/开发区
柳东新区管委会(高新区管委会)
北部生态新区管委会(阳和工业新区管委会)
事业机构部门
市投资促进局
市机关事务管理局
市发展研究中心
市接待办
市地方志办
市供销社
市住房公积金中心
市莲花山保护中心
中央区直部门
国家税务总局柳州市税务局
群团组织
团市委
市妇联
市科协
市社会科学界联合会
市红十字会
市文联
市残联
市总工会
市工商业联合会
市贸促会
民主党派
柳州民进
事业单位
公共资源交易服务中心
市土地交易储备中心
市档案信息网
网站支持IPv6
繁体
简体
微信公众号
欢迎访问广西博彩公司网址网站! 今日是:
首页
博彩公司网址
博彩公司网址指南
博彩公司网址制度
法定主动公开内容
博彩公司网址目录
博彩公司网址年报
依申请公开
网上办事
网上办事
公共服务
下载中心
互动交流
政民互动
民意征集
网上信访
解读回应
政策解读
精彩专题
专题活动
历史专题
当前位置:
首页
>
博彩公司网址
>
法定主动公开内容
>
财政预决算公开
>
部门预算
>
单位预算
>
2024
502011柳州市农村合作经济经营管理站2024年单位预算公开说明
来源: 柳州市农业农村局  | 发布日期: 2024-03-05 16:43  
502011柳州市农村合作经济经营管理站2024年单位预算公开说明 - 2024 - 广西博彩公司网址网站
相关附件:
502011柳州市农村合作经济经营管理站2024年单位预算公开说明.pdf
相关文档:
打印
关闭
分享本页面至:
{*主站.标题#1001}
{*主站.标题#1001}
{*主站.标题#1001}
{*主站.标题#1001}
{*主站.标题#1001}
ag体育大全网站官网
大发体育彩票网页版登录
英亚体育在线ios版下载
葡京新版体育平台
体育老虎机首页入口
天博体育官网下载
八方体育app地址下载
足彩推荐软件唯一网站
ag体育开户平台登录
>网站地图-sitemap